南京大学实现迄今最高计算精度的模拟存算一体芯片
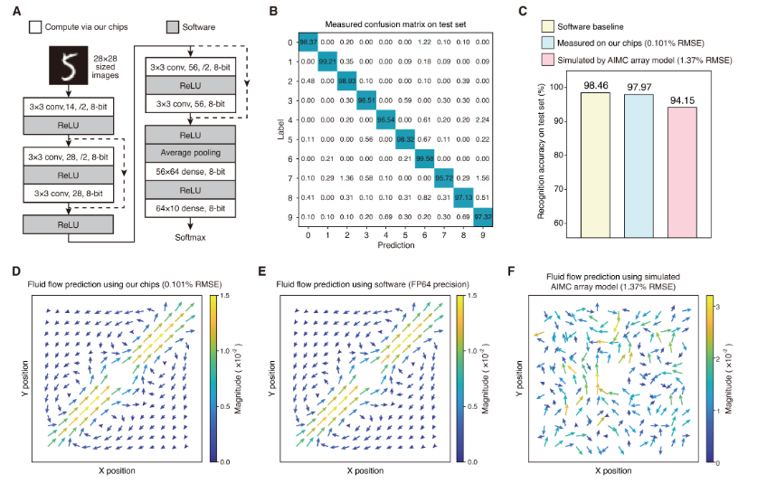
据悉,南京大学类脑智能科技研究中心研究团队提出了一种高精度模拟存内计算方案,并以此为基础,研发出一款基于互补金属氧化物半导体工艺的模拟存算一体芯片。相关成果近日刊发于国际学术期刊《科学进展》。

结合权值重映射技术,该芯片在并行向量矩阵乘法运算中实现了仅0.101%的均方根误差,创下了模拟向量-矩阵乘法运算精度的最高纪录。
论文共同通讯作者、南京大学教授梁世军介绍,该芯片在-78.5℃和180℃的极端环境下依然能稳定运行,矩阵计算的均方根误差分别维持在0.155%和0.130%的水平。测试结果证实了高精度模拟计算方案在极端环境下的可靠性,这项突破有望推动低功耗、高精度AI硬件技术的落地。
相关推荐

美国博通推出大众市场10G PON与Wi-Fi 8芯片方案,助力千兆宽带规模化部署
2026-05-02
芬兰诺基亚FWA业务出售给美国Inseego
2026-05-02

新加坡PDG宣布建设印尼JC4超大规模数据中心园区,规划容量240兆瓦
2026-05-02

瑞典爱立信获哥斯达黎加ICE 5G合同
2026-05-02

荷兰Veon在乌克兰投资增至13亿美元 超额完成承诺
2026-05-02

美国AOS推出SmartClamp DrMOS系列,用于AI服务器
2026-05-02

美国Ubiquiti发布机架式网关UDM-Beast,搭载8核Arm处理器14网口,定价1499美元
2026-05-02

SpaceX星舰投资逾150亿美元
2026-05-02

三星转向AI转型,推动硅光子与内存业务增长
2026-05-02

美国Zayo完成42.5亿美元收购Crown Castle光纤业务
2026-05-02
最新简讯
1
美国博通推出大众市场10G PON与Wi-Fi 8芯片方案,助力千兆宽带规模化部署
2
芬兰诺基亚FWA业务出售给美国Inseego
3
新加坡PDG宣布建设印尼JC4超大规模数据中心园区,规划容量240兆瓦
4
瑞典爱立信获哥斯达黎加ICE 5G合同
5
荷兰Veon在乌克兰投资增至13亿美元 超额完成承诺
6
美国AOS推出SmartClamp DrMOS系列,用于AI服务器
7
美国Ubiquiti发布机架式网关UDM-Beast,搭载8核Arm处理器14网口,定价1499美元
8
SpaceX星舰投资逾150亿美元
9
三星转向AI转型,推动硅光子与内存业务增长
10
美国Zayo完成42.5亿美元收购Crown Castle光纤业务
