日本东北大学研究人员开发出一种新型催化剂,显著提升了析氧反应(OER)的速率。该研究成果发表于《美国化学会志》,为清洁能源技术的发展提供了新方案。
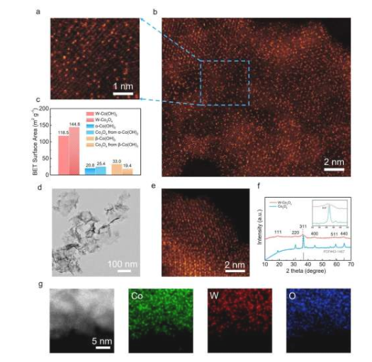
析氧反应是水电解制氢过程中的关键步骤,但其反应动力学通常较为缓慢,制约了绿色氢能技术的实际应用。研究团队通过钨单原子掺杂和氧空位锚定策略,成功在过渡金属氢氧化物/氧化物中实现了高密度活性位点分布,同时保持了催化剂的结构稳定性。
李浩教授表示:"这项研究非常重要,因为它有助于开发更高效、更经济的水电解催化剂,而水电解是生产清洁氢燃料的关键过程。"该催化剂展现出较低过电位和长期稳定性,突破了传统催化剂在活性与稳定性之间的平衡限制。
相较于依赖贵金属或不稳定铁基体系的现有方案,这种新型催化剂提供了更具成本效益的替代选择。研究团队下一步将评估催化剂在工业级电流密度下的长期性能,并探索其在阴离子交换膜电解槽和锌空气电池中的实际应用潜力。
这项研究工作将推动可再生能源转换与存储技术向经济高效、持久耐用的方向发展。
更多信息: Yong Wang 等,《二维尖晶石氧化物中高密度W单原子打破结构完整性,增强析氧催化》,《美国化学会志》 (2025)。期刊信息: 美国化学会志













