维度网讯,近日中国中曼石油发布《关于签署伊拉克MF区块研究服务协议暨关联交易的公告》。
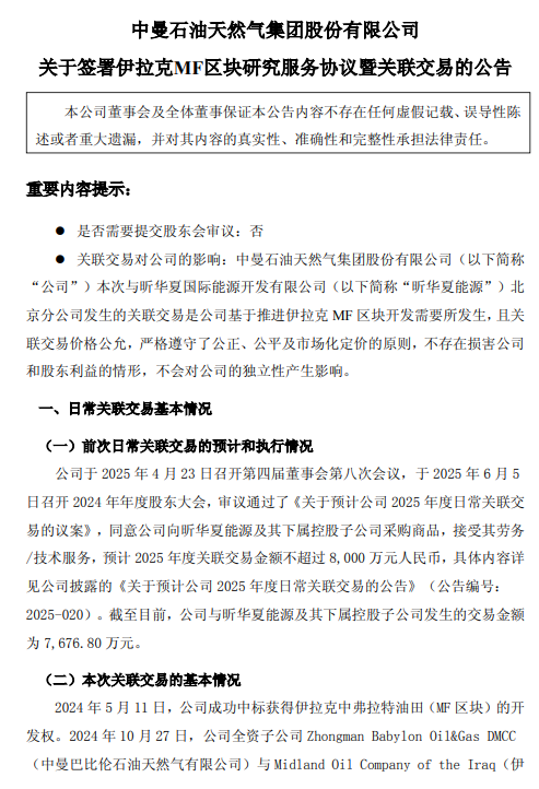
根据公告显示, 中国中曼石油2025年4月23日召开第四届董事会第八次会议,于2025年6月5日召开2024年年度股东大会,审议通过了《关于预计公司2025年度日常关联交易的议案》,同意中曼石油向昕华夏能源及其下属控股子公司采购商品,接受其劳务/技术服务,预计2025年度关联交易金额不超过8,000万元人民币。
2024年5月11日,中曼石油成功中标获得伊拉克中弗拉特油田(MF 区块)的开发权。2024年10月27日,其全资子公司 Zhongman Babylon Oil&Gas DMCC(中曼巴比伦石油天然气有限公司)与 Midland Oil Company of the Iraq(伊拉克中部石油公司,代表伊拉克石油部)签署了MF区块的开发生产合同。
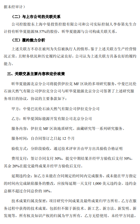
为履行合同义务,推进MF区块初始开发方案及后续开发评价工作,中曼巴比伦石油天然气有限公司严格按照伊拉克石油部标准采办程序实施了MF区块2025年度相关地质与油藏研究项目的招标工作。
经过竞标,昕华夏能源北京分公司中标伊拉克MF区块地质研究、油藏研究等研究服务项目,中标总金额为440万美元(约合3,093.2万元人民币)。
2025年12月30日,中曼巴比伦石油天然气有限公司伊拉克分公司与昕华夏能源北京分公司签署了上述研究服务项目的协议。
以下为原文内容:














