宾夕法尼亚大学医学院的研究人员开发出一款创新的人工智能系统,在解读心脏磁共振成像扫描方面展现出接近临床专家的能力。该AI模型利用约20,000名患者的超过300,000个磁共振成像视频片段进行训练,仅通过非对比成像即可评估心脏功能并诊断多种疾病。研究成果已发表在《自然·生物医学工程》期刊上。

宾夕法尼亚大学佩雷尔曼医学院综合心胸外科住院医师、该研究的合著者Rohan Shad博士表示:“心脏磁共振成像是心脏病诊断的重要工具,但解读这些扫描需要专业的知识,许多医院——尤其是社区和农村中心——缺乏能定期处理复杂心脏磁共振成像的专家。”
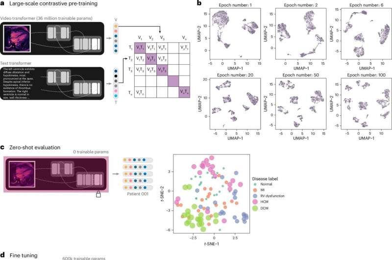
这个AI基础模型通过关联磁共振成像视频与对应的放射学报告进行学习,无需大量标记数据就能识别广泛的心脏状况。在测试中,该模型以专家级别的准确度估计射血分数,并比传统人工智能方法更有效地检测严重心脏功能障碍。它还能诊断39种心脏疾病,包括肥厚型和扩张型心肌病,AUC分数达到0.97。
在对超过40,000次扫描的实际应用中,人工智能标记出112例先前未诊断的肥厚型心肌病病例。研究人员指出,这一系统有助于缺乏专门心脏成像专业知识的医院更早发现罕见但可治疗的疾病。
研究团队计划开展前瞻性临床研究,并使用数万次额外扫描扩展训练数据。预训练模型已免费发布供学术使用,旨在提升心脏磁共振成像的解读效率。
出版详情:作者:Perelman School of Medicine at the University of Pennsylvania;标题:《AI model reads cardiac MRI scans with near expert accuracy》;发表于:《Nature Biomedical Engineering》(2026)。













