中国华电旗下上市公司华电国际发布公告。
陈斌先生申请辞去华电国际第十届董事会副董事长、董事及董事会提名委员会委员职务。
同意聘任李泉城先生为本华电国际总经理,提名为董事候选人。
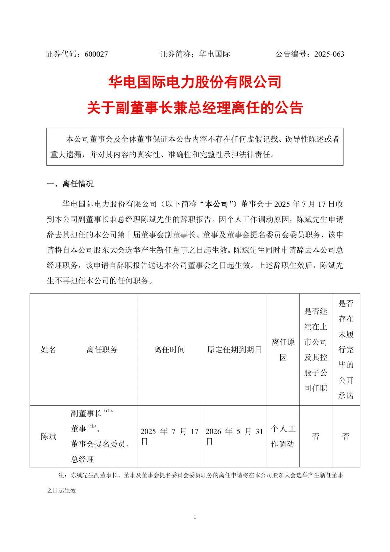
陈斌辞任华电国际副董事长兼总经理
华电国际电力股份有限公司(以下简称“华电国际”)董事会于2025年7月17日收到华电国际副董事长兼总经理陈斌先生的辞职报告。因个人工作调动原因,陈斌先生申请辞去其担任的华电国际第十届董事会副董事长、董事及董事会提名委员会委员职务,该申请将自华电国际股东大会选举产生新任董事之日起生效。陈斌先生同时申请辞去华电国际总经理职务,该申请自辞职报告送达华电国际董事会之日起生效。上述辞职生效后,陈斌先生不再担任华电国际的任何职务。


李泉城任华电国际总经理
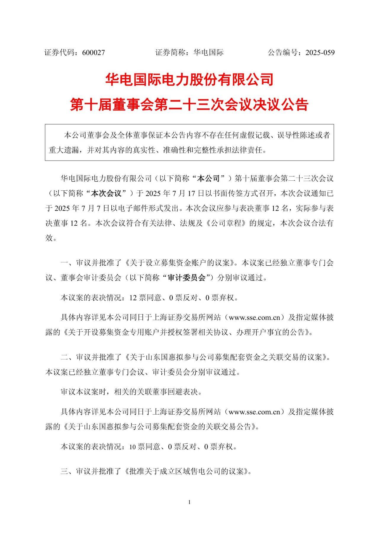
华电国际电力股份有限公司第十届董事会第二十三次会议(以下简称“本次会议”)于2025年7月17日以书面传签方式召开,本次会议通知已于2025年7月7日以电子邮件形式发出。本次会议应参与表决董事12名,实际参与表决董事12名。本次会议符合有关法律、法规及《公司章程》的规定,本次会议合法有效。
审议并批准了《关于聘任总经理的议案》,同意聘任李泉城先生为本公司总经理,本议案已经董事会提名委员会审议通过。李泉城先生作为本公司总经理的任期自董事会审议通过之日起至第十届董事会任期届满之日止。
审议并通过了《关于提名公司董事候选人并提请股东大会审议的议案》,同意提名李泉城先生为本公司董事候选人。本议案已经董事会提名委员会审议通过,尚需提请本公司股东大会审议批准。李泉城先生作为本公司董事的任期自股东大会审议通过之日起至第十届董事会任期届满之日止。在股东大会选举产生新任董事前,原任董事陈斌先生仍将继续履行其职责。李泉城先生的简历如下。
李泉城先生,中国国籍,生于一九七二年二月,正高级会计师,高级经济师,毕业于中央财政金融学院,经济信息管理专业,经济学学士,现任本公司总经理。李先生曾先后就职于中恒信会计师事务所、国家电力公司、中国华电集团公司、华电置业有限公司、中国华电集团有限公司。李先生在财务风控、金融业务、资本运营、司库建设等方面有三十年以上工作经验。













