中国东方电气与皖能能源成立合资公司
2025-11-21 14:03
收藏
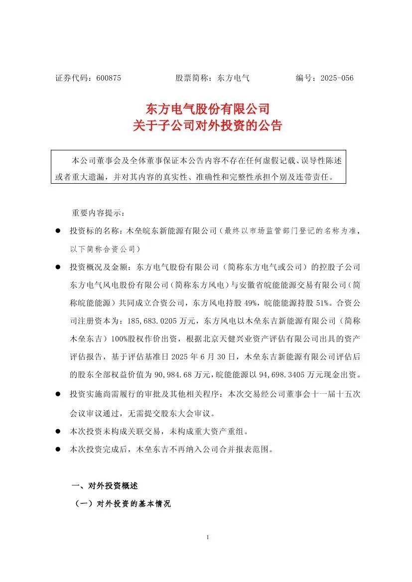
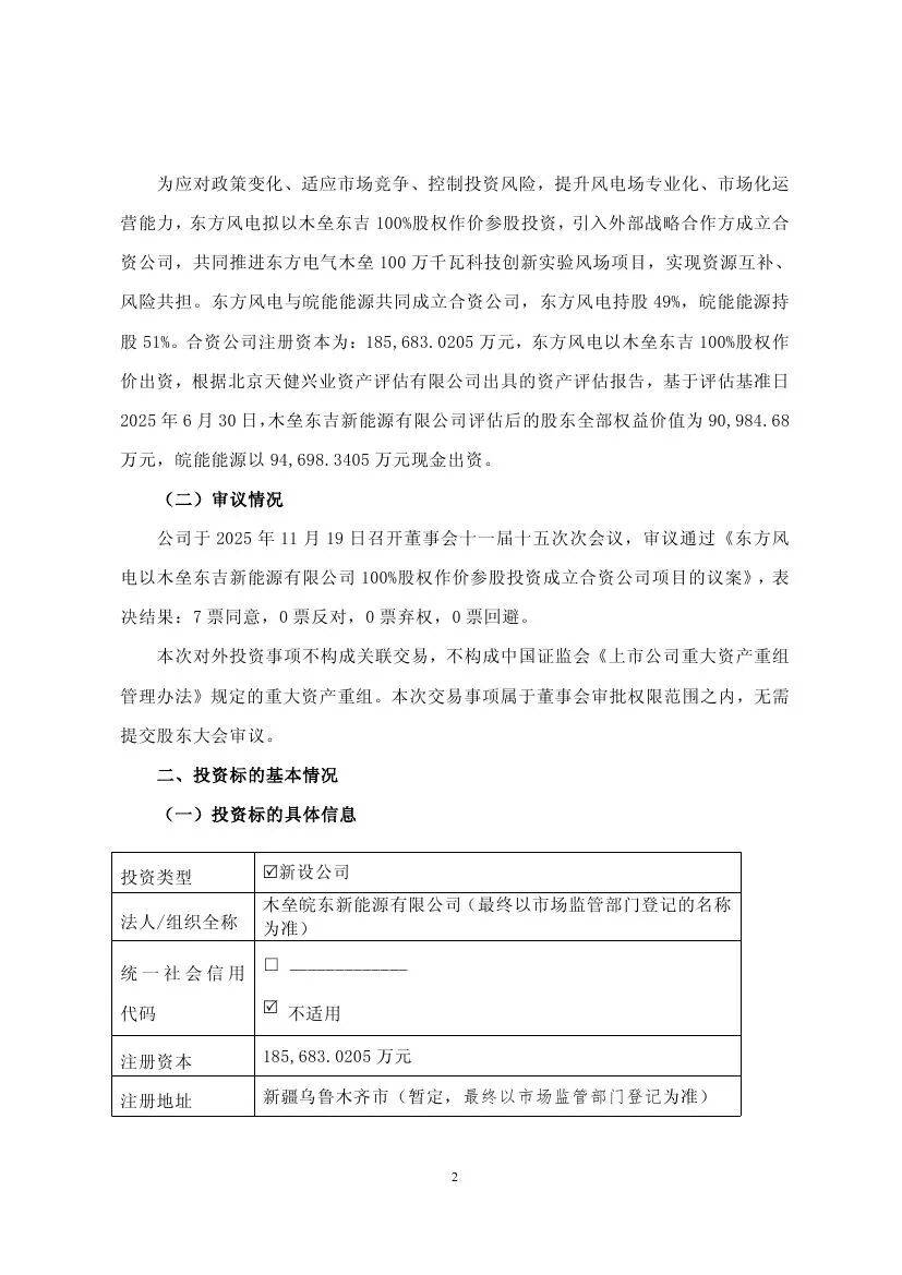
11月20日,东方电气发布公告称,为应对政策变化、适应市场竞争、控制投资风险,提升风力发电场专业化、市场化运营能力,东方风电拟以木垒东吉100%股权作价参股投资,引入外部战略合作方成立合资公司,共同推进东方电气木垒100万千瓦科技创新实验风场项目,实现资源互补、风险共担。
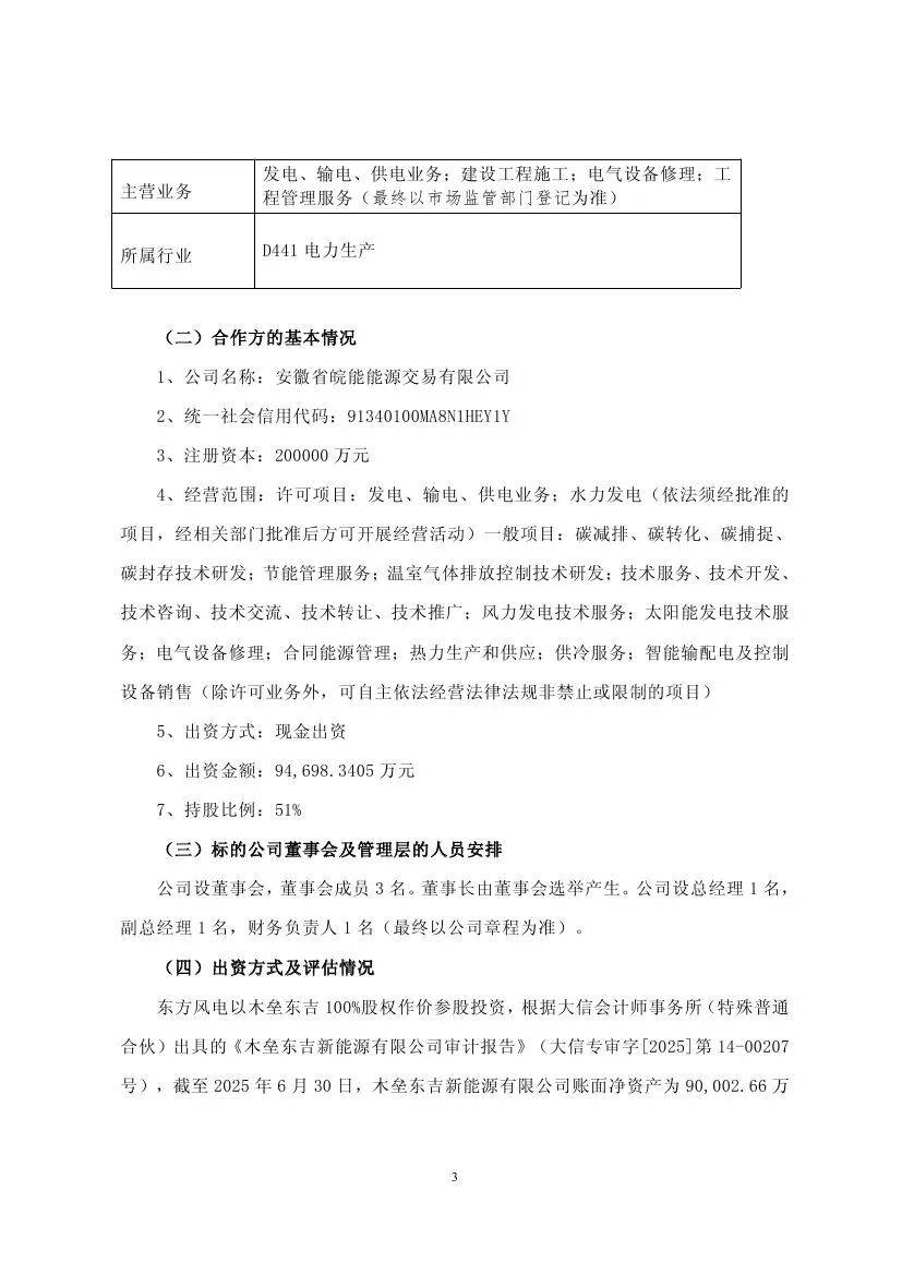
东方电气控股子公司与皖能能源共同成立合资公司,东方风电持股49%,皖能能源持股51%。合资公司注册资本为:185,683.0205万元,东方风电以木垒东吉新能源有限公司100%股权作价出资,根据北京天健兴业资产评估有限公司出具的资产评估报告,基于评估基准日2025年6月30日,木垒东吉新能源有限公司评估后的股东全部权益价值为90,984.68万元,皖能能源以94,698.3405 万元现金出资。





相关推荐

日本丰田申请氢动力电动汽车专利
2026-05-05

南非EGA在帕尔启用太阳能电池板制造工厂
2026-05-05

美国Turner Industries在路易斯安那州扩建核制造设施
2026-05-05

菲律宾推进光伏制造本地化计划
2026-05-05

GPS Renewables获印度首个乙醇制航空燃油EPC合同
2026-05-05

加拿大达灵顿SMR项目完成Basemat模块安装,创G7国家首个SMR里程碑
2026-05-05

俄罗斯斯摩棱斯克(Smolensk)核电站2号机组大修结束,提前恢复满负荷运行
2026-05-05

越南庆和省全力推进宁顺1号和2号核电站建设,确保5年内完工
2026-05-05

土耳其阿库尤(Akkuyu)核电站1号机组完成被动式散热系统安装
2026-05-05

印度坎德拉港开建首座绿色甲醇工厂 年产能1.8万吨
2026-05-05
最新简讯
1
马来西亚浮罗交怡启动2.4亿令吉水利建设项目 提升日供水至4500万公升
2
马来西亚沙巴州推进三大新工业园区发展 推动制造业与投资增长
3
美国Lucid Motors联合优步Nuro推出自动驾驶出租车
4
巴西Retrak投资1300万雷亚尔更新巴西叉车租赁车队
5
美国ZF PowerLine变速箱将应用美国Capacity码头牵引车
6
马来西亚柔佛摄政王呼吁联邦政府加速推进新山轨道交通系统项目
7
荷兰Van der Vlist部署首辆氢燃料卡车
8
澳大利亚北领地道路升级获6000万澳元资金 重点修复雨季损毁路段
9
日本丰田申请氢动力电动汽车专利
10
智利总统宣布逾8000亿比索公路建设计划 投资规模为近数十年平均五倍
