维度网讯,1月5日,中国龙蟠科技发布《关于签署合作协议并投资建设高性能锂电池正极材料项目的公告》。
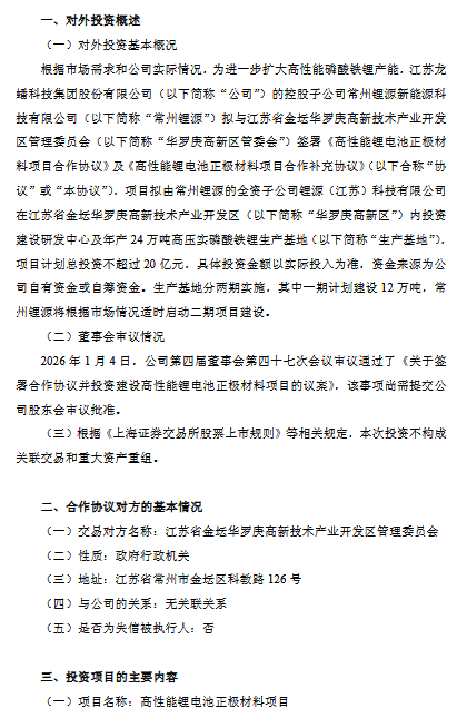
根据公告显示,中国龙蟠科技的控股子公司常州锂源新能源科技有限公司(以下简称“常州锂源”)拟与江苏省金坛华罗庚高新技术产业开发区管理委员会(以下简称“华罗庚高新区管委会”)签署《高性能锂电池正极材料项目合作协议》及《高性能锂电池正极材料项目合作补充协议》。
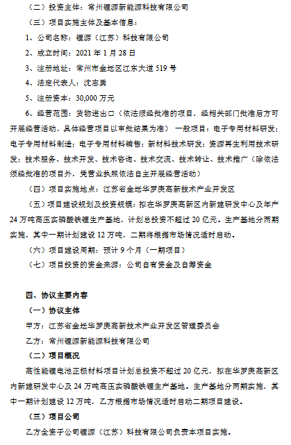
项目拟由常州锂源的全资子公司锂源(江苏)科技有限公司在江苏省金坛华罗庚高新技术产业开发区(以下简称“华罗庚高新区”)内投资建设研发中心及年产24万吨高压实磷酸铁锂生产基地。
项目计划总投资不超过20亿元,生产基地分两期实施,其中一期计划建设 12 万吨,常州锂源将根据市场情况适时启动二期项目建设。
注:具体投资金额以实际投入为准。
以下为原文内容:















