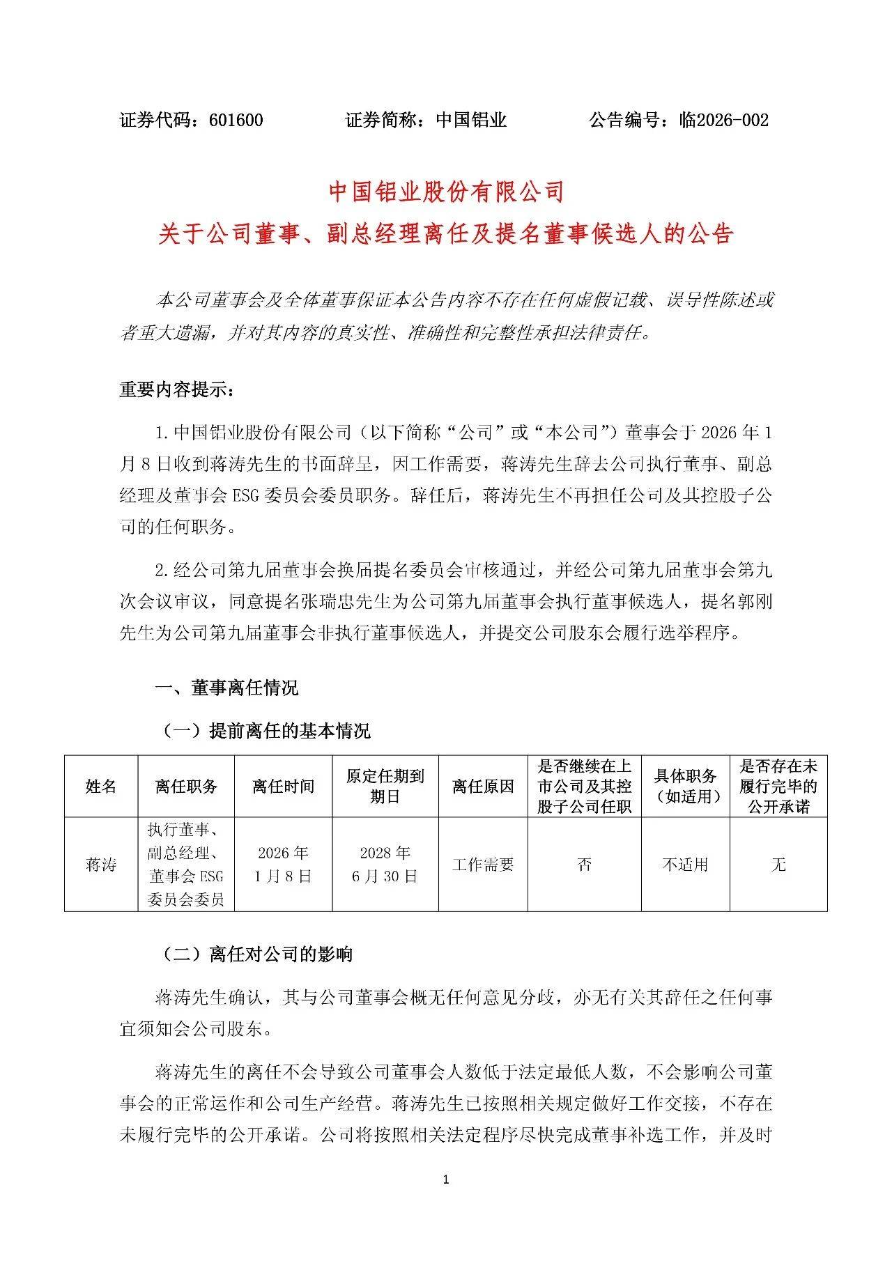
1月8日,中国铝业发布公告称,公司董事会当天收到蒋涛的书面辞呈,因工作需要,蒋涛辞去公司执行董事、副总经理等职务。辞任后,蒋涛不再担任公司及其控股子公司的任何职务。
公司董事会同意提名张瑞忠为公司第九届董事会执行董事候选人,提名郭刚为公司第九届董事会非执行董事候选人,并提交公司股东会履行选举程序。


据中国铝业股份有限公司官网信息显示,中国铝业股份有限公司注册成立于2001年9月10日,是中铝集团核心控股子公司,为全球最大的氧化铝、电解铝、精细氧化铝、高纯铝和金属镓生产供应商。业务涵盖了矿产资源开发,氧化铝、电解铝及铝合金、炭素、煤炭生产,高新技术推广应用,国际贸易、物资供应、物流运输,能源电力等多个领域,是全球铝行业唯一拥有完整产业链的国际化大型铝业公司。
2025年8月27日,中国铝业股份有限公司发布2025年中期业绩报告显示,公司上半年高质量发展动能强劲,主要产品产量及利润指标均创历史同期最佳水平。氧化铝、原铝、精细氧化铝产量同比进一步提升4.88%、9.37%、0.48%,实现营业收入1163.92亿元、利润总额132.47亿元、归母净利润70.71亿元。









