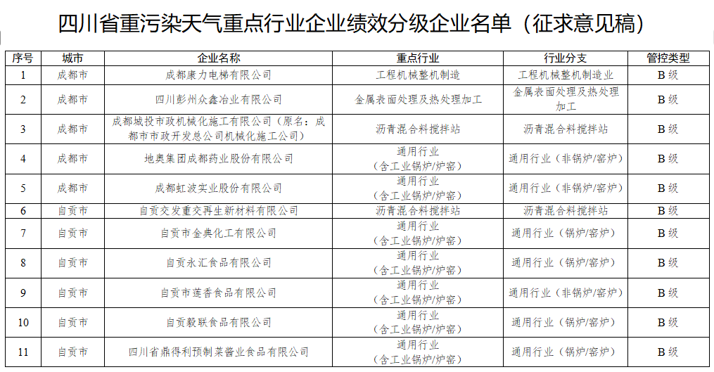
维度网讯,为积极应对重污染天气,进行烟气治理,进一步突出精准治污、科学治污、依法治污,按照生态环境部《重污染天气重点行业应急减排措施制定技术指南(2020年修订版)》(环办大气函〔2020〕340号)、《四川省重污染天气金属表面处理及热处理加工等10个行业应急减排措施制定技术指南(2024年修订)》要求,本着公开、公平、公正的原则,四川省生态环境厅组织开展了四川省重污染天气重点行业企业绩效评级工作。经企业自评、分级审核、现场核验、专家评审,拟对51家B级以及19家绩效引领性企业等级予以认可。现将企业清单(征求意见稿)进行公示。














