中国乐山电力聘任黄廷彬为副总经理
2026-03-27 08:51
收藏
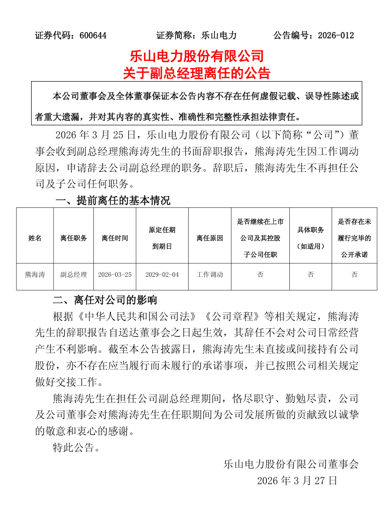
乐山电力发布公告称,3月25日,公司董事会收到副总经理熊海涛先生的书面辞职报告,熊海涛先生因工作调动原因,申请辞去公司副总经理的职务。辞职后,熊海涛先生不再担任公司及子公司任何职务。
此外,乐山电力第十一届董事会第二次会议于3月26日方式召开,审议通过了《关于聘任公司副总经理的议案》,根据总经理邱永志提名,经董事会提名委员会审查,董事会决定聘任黄廷彬为公司副总经理。

相关推荐

5月11日全球能源工程动态观察:光伏储能加速落地,海外工程与跨境合作机会持续释放
2026-05-11

约旦绿色氨项目签署投资协议 年产目标10万吨
2026-05-11

德国Sunfire将在巴斯夫基地部署SOEC电解槽示范装置
2026-05-11

中国4月新能源汽车销量同比增长9.7% 出口增长1.1倍
2026-05-11

中国上汽名爵MG 4X开启盲订 入门续航510公里起售价9.98万元
2026-05-11

中国品牌日 | 中核集团大力推进数字化转型 推动品牌从能力建设向价值创造跃升
2026-05-11

中国粤港澳大湾区首个“华龙一号”项目太平岭核电4号机组开工
2026-05-11

中国华新水泥黄石万吨线入选国家级智能工厂,超强水泥基材料获突破
2026-05-11

“能源的饭碗必须端在自己手里”——中国加快能源强国建设筑牢安全发展根基
2026-05-11

天合光能入选“2026中国品牌价值评价信息”榜单,位居光伏行业第一
2026-05-11
最新简讯
1
5月11日全球矿业动态观察:稀土、金矿、铜金项目推进,海外矿业合作释放哪些出海机会?
2
在美国德州布朗斯维尔举行布朗斯维尔-门户陆路口岸现代化改造奠基
3
巴西公路挂车前四月交付量同比下滑11.2%
4
德国Autobahn GmbH推进高速公路桥梁更换升级工程
5
亚欧航线运价止跌反弹 跨太平洋航线周涨7%
6
韩国HD现代越南造船2025年交付量占越南全国80% 销售额达6.72亿美元
7
肯尼亚与法国签署内罗毕通勤铁路扩建与现代化改造合作协议
8
5月11日全球能源工程动态观察:光伏储能加速落地,海外工程与跨境合作机会持续释放
9
中船集团武昌造船打造胜利油田海上“新旗舰”投产
10
中国浙江青龙门特大桥Q4主塔钢箱梁架设完成
