视力衰退是衰老的典型信号,但加州大学欧文分校的研究团队在《科学・转化医学》(Science Translational Medicine)发表的最新研究中,为逆转年龄相关视力下降带来了突破性可能——通过玻璃体内注射超长链多不饱和脂肪酸(VLC-PUFAs)的前体物质 24:5n-3,不仅能让老年小鼠的视觉功能显著恢复,还能减少视网膜色素上皮(RPE)下沉积物,甚至在分子层面逆转部分衰老特征。这项研究不仅为预防年龄相关性黄斑变性(AMD)提供了新靶点,更揭示了脂质代谢与眼部衰老的深层关联。

研究的核心围绕一种名为 ELOVL2 的酶展开。ELOVL2 是合成 VLC-PUFAs 和二十二碳六烯酸(DHA)的关键酶,其基因启动子的甲基化水平是目前最可靠的年龄生物标志物之一——随着年龄增长,ELOVL2 的表达会逐渐降低,导致视网膜中 VLC-PUFAs 含量下降。团队此前研究发现,增强老年小鼠 ELOVL2 的表达能提升视网膜中 DHA 水平、改善视力,而新研究则进一步探索:若直接补充 ELOVL2 的下游产物,能否绕过酶活性不足的问题,直接逆转视力衰退?
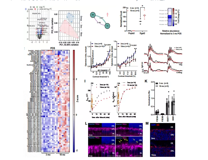
为验证这一猜想,研究团队首先对比了 3-23 月龄小鼠的视网膜脂质组成,发现 18 月龄以上老年小鼠的视网膜中,DHA(22:6n-3)和多种 VLC-PUFAs 含量显著下降,同时伴随光感受器外段(POS)膜脂质组成紊乱,例如磷脂酰胆碱(PC)减少、磷脂酰乙醇胺(PE)增加,膜厚度降低等。
这些变化直接导致视觉功能衰退:老年小鼠的暗视对比敏感度下降,视网膜电图(ERG)显示暗视 a 波、b 波振幅显著降低,视杆细胞介导的暗适应恢复速度变慢(从 18.9 分钟延长至 24.3 分钟),且振荡电位减弱。更关键的是,这些病理和功能变化在 ELOVL2 酶活性缺失的基因敲入小鼠(Elovl2C234W)中提前出现——12 月龄的Elovl2C234W 小鼠,其 ERG a 波振幅已与 18 月龄野生型小鼠相当,暗适应恢复时间更是延长至 42.7 分钟,证明 ELOVL2 功能不足是驱动视网膜衰老的核心因素。
既然 ELOVL2 的核心功能是将 22:5n-3 延长为 24:5n-3(VLC-PUFAs 的直接前体),团队推测直接补充 24:5n-3 可能逆转这一过程。他们选择玻璃体内注射的方式(可精准控制剂量),给 18 月龄老年小鼠单眼注射 0.36 nmol 的 24:5n-3,对侧眼注射生理盐水作为对照。5 天后检测发现,注射 24:5n-3 的眼睛,暗视 ERG a 波、b 波振幅显著升高,明视绿、蓝光刺激下的 b 波反应也明显改善;视杆细胞暗适应恢复效率提升 30%,甚至能将视觉信号向大脑的传递效率(通过视觉诱发电位 VEP 检测)提高近一倍(44.15 μV 增至 86.67 μV)!更令人振奋的是,这种改善效果能持续至少 4 周,4 周后检测仍能观察到明视 b 波振幅的显著提升,且视网膜光感受器外段中,含 VLC-PUFAs 的磷脂(如 PC、PE、溶血磷脂酰胆碱 LPC)含量平均增加 25%-40%。
值得注意的是,并非所有脂肪酸都有此效果。团队对比了 20:5n-3(EPA)、22:6n-3(DHA)、32:6n-3 等多种脂肪酸,发现仅 24:5n-3 能显著改善视觉功能,DHA 甚至无明显效果,这与此前 AREDS2 等临床研究中 “DHA 补充对 AMD 进展无显著抑制作用” 的结论一致。
“DHA 无法起效,可能是因为老年视网膜中 ELOVL2 活性不足,无法将 DHA 进一步转化为发挥作用的 VLC-PUFAs,” 研究负责人、加州大学欧文分校 Dorota Skowronska-Krawczyk 博士解释道。
除了功能改善,24:5n-3 还能在分子层面逆转衰老。转录组分析显示,注射 24:5n-3 后,老年小鼠视网膜中与衰老相关的基因(如载脂蛋白 EApoe)表达显著下调,补体激活通路(如 C3d)、氧化应激通路的活性被抑制,炎症相关转录因子(如 IRF5、Stat6)的表达也降低。
免疫荧光染色进一步证实,RPE 层中与 AMD 相关的 APOE 和 C3d 沉积物明显减少,基因表达谱更接近 4 月龄年轻小鼠——原本因衰老上调的 IL-6/JAK/STAT3 信号、凋亡通路等,在补充 24:5n-3 后均恢复至接近年轻状态。
研究还发现了 ELOVL2 与人类 AMD 的遗传关联。通过分析国际 AMD 基因组联盟(IAMDGC)和英国生物银行的大数据,团队鉴定出 ELOVL2 基因座上的两个变异位点(rs911196、rs9468304),携带 rs911196 的 G 等位基因的人群,中间型 AMD 的发病年龄平均提前 4.7 个月。这一发现不仅证实了 ELOVL2 在 AMD 发病中的作用,还为筛选高风险人群、开展针对性预防提供了依据。
目前,团队已在探索更便捷的给药方式(如眼用凝胶、口服制剂),但玻璃体内注射的初步成功已证明:直接补充 VLC-PUFAs 前体是逆转眼部衰老的有效策略。“我们的研究不仅提供了一种潜在疗法,更证实 ELOVL2 是抗衰老干预的关键靶点,”Skowronska-Krawczyk 补充道,“未来若能将这种脂肪酸精准递送至视网膜,或许能让更多人摆脱老花眼和 AMD 的困扰。”










