时代新材:25年第四季度签署33.2亿风力发电叶片合同
2026-01-06 17:02
收藏

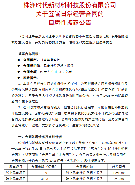
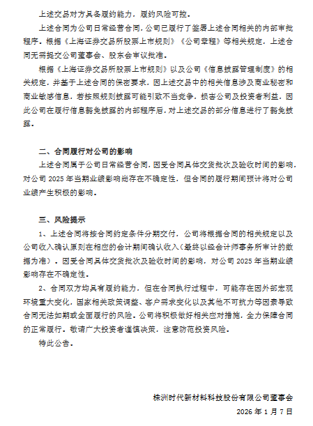
维度网讯,近日,中国时代新材发布《关于签署日常经营合同的自愿性披露公告》。

根据公告显示,时代新材2025年10月1日—2025年12月31日与风电各大主机厂签订《叶片销售合同》,时代新材向各大厂商销售风力发电叶片及相关服务,合同金额总计约合人民币33.2亿元(含税价),其中海上风电项目合同金额1.9亿元,陆上风电项目合同金额33.2亿元。

以下为原文内容:

本简讯来自全球互联网及战略合作伙伴信息的编译与转载,仅为读者提供交流,有侵权或其它问题请及时告之,本站将予以修改或删除,未经正式授权严禁转载本文。邮箱:news@wedoany.com