投资约2.45亿!又一上市企业拟投建大型兆瓦级风力发电叶片生产线项目
2026-01-06 09:20
收藏
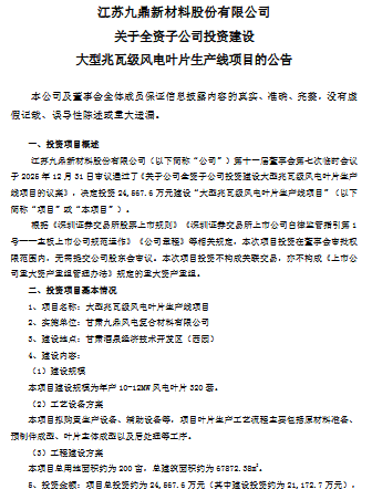
维度网讯,近日,中国九鼎新材发布《关于全资子公司投资建设大型兆瓦级风电叶片生产线项目的公告》。
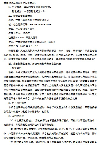
根据公告显示,中国九鼎新材全资子公司决定投资决定投资24567.6万元建设“大型兆瓦级风电叶片生产线项目”。
风力发电叶片项目位于甘肃酒泉经济技术开发区,拟建设规模为年产10-12MW风电叶片320套,资金来源为企业自有资金和银行贷款。
此外中国九鼎新材在公告中表示:该项目是基于公司现有业务发展的需要,但行业未来发展变化及趋势存在一定的不确定性。
以下为原文内容:



相关推荐

韩国斗山能源成为英国劳斯莱斯小型模块化反应堆项目战略合作伙伴
2026-05-28

韩国核安全监管部门批准韩光核电站6号机组重启
2026-05-28

德国Focused Energy获2.4亿美元融资,计划在比布利斯原核电站旧址建激光聚变电站
2026-05-28

俄罗斯国家原子能公司表示愿参与哈萨克斯坦第二座核电站建设谈判
2026-05-28

美国能源部选定Oklo参与剩余钚利用计划
2026-05-28

Assystem与AtkinsRéalis获EDF英国核电专业服务框架合同
2026-05-28

Assystem与AtkinsRéalis获EDF英国核电专业服务框架合同
2026-05-28

俄罗斯切佩茨克机械厂已量产改进型六角锆管,用于小型陆基核电站燃料组件护罩
2026-05-28

中国太平岭核电项目3号机组核岛钢衬里模块四与EVR风管实现一体化吊装作业
2026-05-28

中核二四拜访中核汇能,携手深耕新能源产业链
2026-05-28
最新简讯
1
韩国斗山能源成为英国劳斯莱斯小型模块化反应堆项目战略合作伙伴
2
韩国核安全监管部门批准韩光核电站6号机组重启
3
德国Focused Energy获2.4亿美元融资,计划在比布利斯原核电站旧址建激光聚变电站
4
俄罗斯国家原子能公司表示愿参与哈萨克斯坦第二座核电站建设谈判
5
美国能源部选定Oklo参与剩余钚利用计划
6
Assystem与AtkinsRéalis获EDF英国核电专业服务框架合同
7
Assystem与AtkinsRéalis获EDF英国核电专业服务框架合同
8
俄罗斯切佩茨克机械厂已量产改进型六角锆管,用于小型陆基核电站燃料组件护罩
9
美国Zapata Quantum联合创始人回归任CTO,量子软件公司重组后补强技术战略
10
中国太平岭核电项目3号机组核岛钢衬里模块四与EVR风管实现一体化吊装作业