6月18日,《巴斯夫大中华区2024年度报告》正式发布,这是巴斯夫连续第十七年发布大中华区年度综合报告,从经济、环境、社会三大维度,回顾其2024年可持续发展表现。这也是巴斯夫大中华区继2024年集团发布“制胜有道”企业战略后,首次披露大中华区的整体情况。

巴斯夫大中华区董事长兼总裁楼剑锋博士表示:“2024年,巴斯夫大中华区销售额较去年略有下降,为86亿欧元,但销量逆势增长 2%,在行业整体承压的背景下逐渐复苏。面对当下挑战,我们将一如既往秉持‘创造化学新作用 —— 追求可持续发展的未来’企业宗旨,以变革之姿破浪前行。”
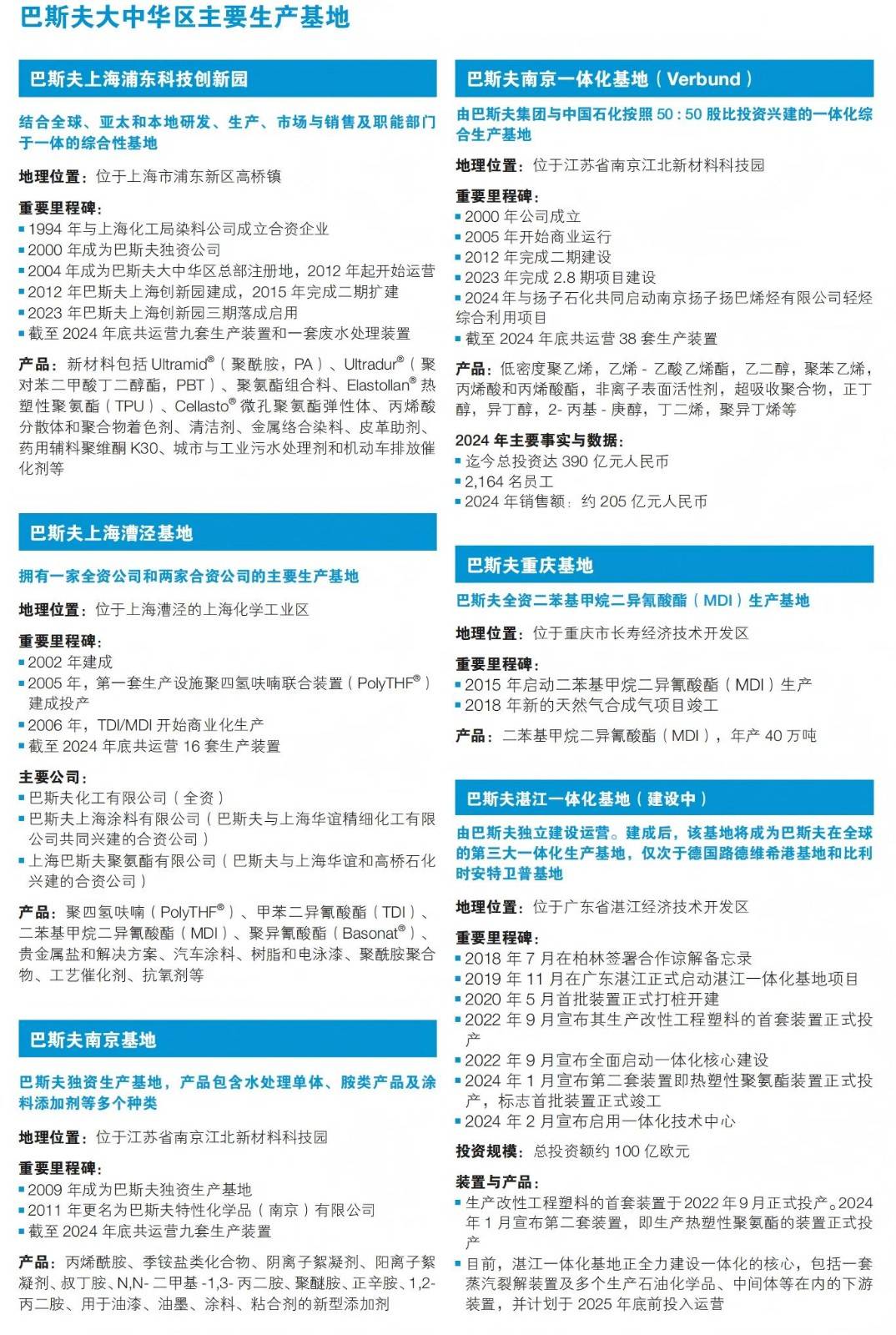
2024年,巴斯夫持续深化在华布局,聚焦高增长市场,加速创新,强化竞争优势。总投资约100亿欧元的巴斯夫湛江一体化基地项目正在按计划稳步推进。202年,二元醇单醚装置在该基地启动建设。同年,巴斯夫扩建其位于南京基地的先进助剂装置,预计2025年底完工。巴斯夫大亚湾基地的第二条聚合物分散体生产线于 2024年正式投产,提升了其在涂料、建筑和包装等关键行业的供应链响应能力。
2024年,巴斯夫还相继启用了湛江一体化技术中心与在江门的涂料业务部亚太应用中心,进一步增强在华研发能力。同时,巴斯夫大中华区荣膺“蓝鲸50全球大企业开放式创新50强”,以表彰其在科技创新方面的卓越贡献。
2024年,巴斯夫在中国稳步推进2050碳净零排放目标,持续关注自身生产运营中的碳减排。国内多个生产基地已实现100%使用可再生电力运营。同时,由巴斯夫与明阳共同投资的海上风电场已开工建设。
此外,巴斯夫通过携手跨行业伙伴,积极推动可持续创新,助力客户绿色转型。合作成果涉及众多领域,包括100%可回收 TPU鞋、“设计回收”方向盘、海洋友好型防晒产品等。巴斯夫还联合多方发起“零碳循环纸杯先行者联盟”,号召价值链合作伙伴共同推动循环经济。
巴斯夫致力于打造高度重视并尊重员工的工作环境,将员工参与、福祉与职业发展置于优先地位。2024年,巴斯夫连续第15年荣膺“中国杰出雇主”称号,彰显了巴斯夫在构建多元包容、开放创新的工作环境方面作出的持续努力。
作为负责任的企业公民,巴斯夫于2024年在大中华区投入逾27万欧元用于社会参与项目。这些举措包括科学教育项目、慈善捐赠以及员工志愿服务活动,与员工携手共建可持续生态。其中,2024年“巴斯夫®小小化学家”活动在大中华区7座城市举办,吸引了逾 3300名儿童参与化学实验,培养他们对化学的兴趣。
作为最早发布年度综合性本地报告的跨国公司之一,巴斯夫自2008起每年发布大中华区年度报告,增强与各利益相关方透明沟通,提升参与度。









